做好推客带货,要具备哪些核心能力?
0 浏览
想做推客带货却陷入“有想法没方法”:有好商品没人分销、有流量难赚长效收益、有推客团队留不住人……本质是没掌握做推客带货的关键能力,卡在 “想做” 和 “做好” 之间。
小裂变团队复盘了大量推客带货实战案例,总结出 “推客带货四力模型”,将核心能力拆成可落地的四大模块。本文从三个维度帮你吃透这套模型,实现做推客带货从 “盲目尝试” 到 “精准盈利”:
1)先拆解清楚,做好推客带货到底需要具备哪些核心能力
2)再聚焦差异,不同人群(微信小店商家 / 私域团长 / 视频号达人)该先练哪项能力,才能最快出成果
3)最后给出现成方案,附上3类人群的专属行动清单,让你从 “知道” 直接落到 “做到”
为帮助大家更加高效、有效把推客带货做起来,小裂变团队针对性推出了“微信小店商家/私域团长/视频号达人三大推客分销解决方案”,扫描下方二维码即可免费领取↓↓

01
要做好推客带货,需具备哪些核心能力?
推客带货要突破 “想做” 到 “做好” 的瓶颈,关键在于掌握 “推客带货四项模型”。这四大能力并非孤立存在,而是层层衔接、相互支撑的整体 。 从搭建人员基础,到降低推广难度,再到激发分销动力,共同构成推客带货的完整能力体系。 1)私域力:从 “有客户” 到 “有推客” 有了推客团队,后续的商品推广、内容传播才有落地的人。 私域力正是帮你把零散客户转化为稳定推客的核心,没有私域里的客户资产做支撑,招募推客、管理就成了无源之水。 很多推客之所以 “卖不动货”,不是能力不够,而是缺优质内容支撑。 做好内容力,既能给推客 “现成的武器”,又能从公域拉新,让推客分销的 “盘子” 越做越大。尤其是视频号场景,内容质量将直接影响流量的获取和转化效果。 3)商品力:让推客 “主动卖” 的核心驱动力

2)内容力:让推客 “好卖货”、撬动公域的放大器


4)IP品牌力:让客户敢买、推客敢带的信任基石
微信生态的电商逻辑是 “信任先行”,推客分销更是如此。 对用户来说,IP 品牌力能降低决策顾虑;对推客来说,它能减少合作担忧。尤其是在微信生态里,没有信任就没有复购,更没有推客的长期跟随。 把IP品牌力做扎实,才能让私域力、内容力、商品力的效果最大化,形成良性循环。
02
核心能力聚焦:不同人群该先练哪项能力?
不同人群做推客带货的起点和痛点不同,四力模型的应用重点也不一样。
1)微信小店商家:从 “有商品” 到 “有团队”
很多小店商家初期困在 “有货没人推”:私域客户只消费不分销,商家选品凭感觉。
核心解法是先靠 “私域分层” 找对推客,再用 “选品公式” 定好货,最后用 “轻内容”降低带货门槛,三步快速搭建分销团队。

①补私域力:精准找到 “能推货的人”
微信小店商家缺推客,根源是 “分不清谁有潜力做推客”。盲目招募只会浪费精力,所以第一步要先给客户贴标签做分层,从现有私域里筛选出高意向候选人,再用差异化策略吸引他们加入。
私域客户打标签:按 “复购次数、互动频率、分销意愿” 给客户贴三维标签(如通过小裂变·SCRM客户标签功能),快速定位高潜力推客,如复购 3 次以上是 “高价值客户”,每周互动 1 次以上是 “高活跃客户”,主动咨询过分销是 “高意向客户”。
针对不同客户用阶梯招募法:例如,高意向客户私信邀,承诺 “首月佣金 + 5%+ 专属培训”;高活跃客户推 “试推 1 单双倍佣金”,降低尝试门槛;普通客户发 “推客收益截图” 朋友圈,配 “分享赚佣金,10 分钟上手” 的轻量化话术,吸引主动咨询。
定期统计 “推客转化率”:比如 “高意向客户中多少人同意加入”(如在小裂变·SCRM系统后台-客户列表,查看私域客户是否为推客身份),若反馈 “怕麻烦” 的客户多,就新增 “素材一键转发” 的说明,优化招募话术。

②升商品力:选 “推客愿意推、客户愿意买” 的货
招到推客后,若商品佣金低、售后多,推客还是没动力。所以要建立明确的选品标准,筛选出 “推客能赚钱、客户愿意买” 的货,避免 “推不动、卖不出” 的困境。
用 “三维选品公式” 定优先级(总分 100 分,80 分以上纳入主推):
商品优先级 = 佣金比例+ 复购率+ 售后率
佣金比例(40分):18%-30%得40分,15%-17% 得20分,低于15%需复购率超20%才得10分(否则0分)
复购率(30 分):近3个月超15%得30分,10%-15%得15分,低于10%得5分
售后率(30 分):低于5%得30分,5%-8%得15分,超8%得0分
还可借助运营工具,如小裂变·推客分销系统-推客看板,高效追踪推客带货数据,提升选品效率。

每月选几款新品做小范围测试:例如,让10个核心推客试推7天,出单稳定、差评少就全量推广,反之及时替换,避免浪费推客精力。
③提内容力+ IP品牌力:给推客 “现成工具”,给客户 “信任理由”
推客有了,货也选对了,但很多推客 “不会做内容”,导致推广效果差。所以要给推客提供现成素材,同时用 IP 建立信任,双管齐下提升转化。
内容做模板化处理:如视频素材固定 “3 秒开头(痛点 / 场景)+ 核心卖点(2-3 个)+ 行动指令(私我要素材)” 结构,推客直接转发即可。
IP 打造走轻量化路线:例如每周拍 1 条 “老板出镜” 短内容,比如查仓库质检、拆箱试品,不用复杂脚本,突出真实感就能降低客户信任成本。
2)私域团长 / MCN 机构:从 “有团队” 到 “高转化”
团长的优势是 “有推客资源”,但常陷入 “推客多转化低”:推客类型杂、素材不匹配,激励单一留不住人,选品与推客错配。
核心解法是建 “分层素材库” 解决 “不会推”,搭 “梯度激励” 解决 “赚不到”,用 “保障体系” 解决 “留不住”。

①补内容力:给不同推客 “适配的素材”
团长手下推客类型多(新手、达人、线下),若给所有人一样的素材,会出现 “新手用不了、达人觉得太简单” 的问题。所以要按推客能力分层做素材,让每个推客都有 “能直接用的工具”。
按推客类型搭分层素材库:新手推客给 “傻瓜包”,可直接复制转发,不用自己创作。例如,通过小裂变·推客分销系统-发圈素材功能,上传朋友圈宣发素材,推客可直接分享推广到朋友圈。

达人推客给 “框架包”,比如 “口播脚本模板”(开头吸引 + 卖点拆解 + 互动引导),留 “人设自定义空间”,比如让达人插入自己的使用体验。线下推客给 “地推物料”,含展架设计图、试用品申请链接,方便线下引流。
每周固定更新素材库,同步 “使用指南”:比如 “这条母婴品视频适合早 9 点发,配文‘给宝宝囤的到货了’转化高”。同时,每月按 “推客使用率” 淘汰低效素材,使用率低于 30% 的直接下架,保持素材库实用性。
②练商品力:让 “推客擅长的品类” 匹配 “好卖的货”
推客有了素材,若选的货和推客擅长的领域不搭,转化还是上不去。所以要给推客贴标签,再按标签匹配商品,让 “推客卖自己熟悉的品类”,提升出单率。
先给推客贴 “人群 + 场景” 双标签:比如 “宝妈推客 - 朋友圈 - 母婴品”、“上班族推客 - 小红书 - 办公文具”。
再按标签做商品匹配:母婴品给宝妈推客、办公文具给上班族推客、美妆护肤给达人推客,避免跨人群推品。
每月选几款新品做试推:如让对应标签的推客试推3天,根据出单率判断是否全量。出单达标就开放给所有同标签推客,不达标就分析是 “商品问题” 还是 “推客不熟悉”,及时调整选品方向。
③强私域力+IP品牌力:让推客 “能赚钱、想留下”
素材和商品都对了,但推客 “赚不到更多钱、没安全感”,还是会流失。可通过分层激励让推客 “有动力升级”,用保障体系让推客 “有安全感”,再靠 IP 吸引更多人加入。
搭分层激励体系:例如,基础层(月出单<10单)享 “固定佣金+免费素材”;进阶层(10-50单)享 “佣金+5%+每周1次带货培训”;核心层(>50 单)享 “佣金+ 10%+ 优先选品权+1对1指导”,用梯度福利刺激推客升级。

通过小裂变·推客分销系统-推客身份玩法,可高效搭建推客身份体系,激励推客持续晋升。

推出推客保障动作:佣金可实时查询,让推客及时、清晰掌握佣金情况(如通过小裂变·推客分销小程序,推客可以实时查看自己的累计佣金、佣金明细收益来源、推广订单、提现记录等);及时解决售后问题(如1小时响应、24 小时解决),推客不用对接客户。

IP 打造从细节入手:每周发 “团长日记”,比如 “帮推客 A 解决售后纠纷,她本周出单翻了 2 倍”,配推客反馈截图,强化 “靠谱、能帮推客赚钱” 的形象,吸引新推客加入。
3)视频号达人:从 “有流量” 到 “多变现”
达人有流量优势,但变现单一,想做推客分销却 “粉丝变推客难”:粉丝难沉淀私域,招募内容生硬,选品与人设错配。
核心解法是 “场景化引流” 沉淀私域,“人设选品” 建立信任,“自然植入” 招募推客,把粉丝信任转化为分销收益。

①练私域力:把 “粉丝” 变成 “可触达的推客候选人”
达人的粉丝在视频号平台里,触达只能靠 “发内容”,转化推客效率低。所以要先把粉丝沉淀到私域,再分层运营,让 “想做推客的粉丝” 能快速找到入口。
结合内容做场景化引流:比如做美食教程时说 “红烧肉配方整理成文档了,加企微发‘红烧肉’领取,想一起卖美食产品的也能找我”,把 “领福利” 和 “推客招募” 结合,不引起反感。
私域做分层运营:如普通粉丝群发 “教程+食材优惠”,偶尔穿插 “推客小故事”(如 “粉丝 B 推食材月赚 800”);推客预备群发 “轻量推客指南”,强调 “每天 10 分钟、素材一键转发”;核心推客群给 “专属素材 + 1 对 1 指导”,比如 “明天推牛肉,给你们做了家庭聚餐场景的专属文案”。
定期发起 “推客体验日”(如每月1次):推客体验日当天推的商品 “佣金额外+10%”,配 “仅限今天、试推1单也享福利” 的话术,吸引普通粉丝尝试做推客。
②升商品力+ IP品牌力:选 “粉丝信、推客赚” 的货
粉丝愿意跟达人做推客,核心是 “信任达人”,但如果选的货与人设不符(比如美食达人推美妆),信任可能会崩塌;若佣金低,推客也没动力。
所以要按人设选品,同时确保佣金有吸引力。
用 “人设选品公式” 打分定优先级(总分 100 分,80 分以上优先推):
选品优先级 = 人设匹配度+ 粉丝需求+ 佣金比例
人设匹配度(50分):完全匹配(如美食达人推牛排)得50分,部分匹配(如美食达人推厨房清洁用品)得30分,不匹配(如美食达人推美妆)得0分
粉丝需求(30分):粉丝投票支持率超60%得30分,40%-60% 得15分,低于 40% 得5分
佣金比例(20分):≥25% 得20分,20%-24% 得15分,低于20%得0分
信任内容分类做:例如,产品推广拍 “开箱试吃 / 试用” 视频,突出真实场景,比如 “给孩子煮这款牛肉,10 分钟就烂,没添加剂”。推客招募时发 “粉丝推客收益截图 + 短故事”,用真实案例打动粉丝。
③强内容力:在日常内容里 “悄悄招推客”
私域有了,货也对了,但还需要持续吸引新推客。如果在内容里硬广招募,会让粉丝反感,所以要 “自然植入”,把招募融入日常内容,既不破坏体验,又能触达更多潜在推客。
短视频植入技巧:结尾3秒加 “推客引导”,比如 “喜欢今天的教程?想一起推同款赚佣金,评论区扣‘想做’”,不占用核心内容时长。
直播植入技巧:直播中植入 “限时福利”,比如 “今明两天注册成为推客,首单佣金翻倍”,用紧迫感提高转化。
每周做数据复盘:统计 “哪个内容引流推客多”(如试吃视频比教程多 30%,就多拍试吃)、“哪个商品推客出单多”(优先给这类商品做素材),让内容更精准。借助运营工具,如小裂变·推客分销系统-推客看板,可实时、高效追踪推客数据。
03
三类人群专属行动清单
从 “知道” 到 “做到”
掌握 “四力模型” 后,按自身基础分阶段落地是关键。
以下将微信小店商家、私域团长 / MCN 机构、视频号达人的行动拆解为 “阶段化任务”,帮你精准聚焦核心动作,逐步把能力转化为收益。
1)微信小店商家
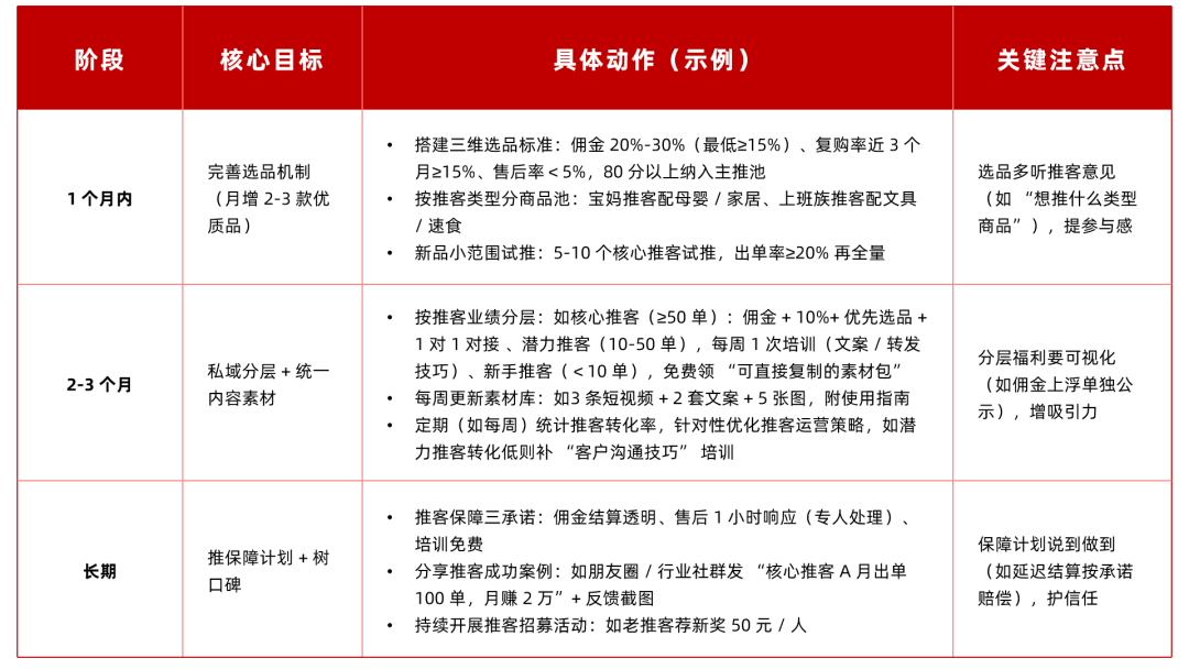
核心目标是 “从 0 搭建基础推客体系”。
初期缺推客、选品没标准,不用急于做复杂内容,先抓 “私域引流找推客”“优化选品留推客”,再逐步补内容和 IP,降低试错成本。

2)私域团长/MCN机构
核心目标是 “从‘有推客’到‘留推客、扩规模’”。
已有基础推客资源,重点解决 “选品杂乱、推客分层不清晰、留存难” 的问题,通过标准化机制提升团队稳定性。

3)视频号达人
核心目标是 “把粉丝流量转化为推客收益”。
已有粉丝基础,重点解决 “粉丝沉淀私域、粉丝变推客、推客能赚钱” 的问题,不破坏粉丝信任的同时放大变现。

私域力是 “基础”,内容力是 “放大器”,商品力是 “驱动力”,IP 品牌力是 “护城河”。四者相辅相成,缺一不可。但对不同人群来说,不用同时练满,先补 “最短板”,才能快速出成果。
小裂变不仅为企业提供技术上的服务、支持,还可为企业提供带货咨询、团队培训、私域陪跑指导等全面的运营服务支持。
如你在开展推客分销过程中遇到问题、难题,可扫描下方二维码添加小裂变私域增长顾问,获取1V1专属咨询,领取《微信小店商家/私域团长/视频号达人推客分销解决方案》↓↓
29115浏览
良品铺子
茂业百货
京东